新规下私募基金管理人登记要点梳理

发布时间:2023-03-16        来源于:广信君达律师事务所

2023年2月24日,中国证券投资基金业协会(简称“基金业协会”)发布了《私募投资基金登记备案办法》(简称“《办法》”)及配套指引,自2023年5月1日起施行。该《办法》及配套指引对2014年发布的《私募投资基金管理人登记和基金备案办法(试行)》进行了修订。为确保新旧规则有序衔接,基金业协会发布公告,规定《办法》施行前已提交办理的登记、备案和信息变更等业务,协会按照现行规则办理;施行后提交办理的,以及《办法》施行前已提交但尚未完成办理的,协会按照《办法》办理。

为方便正在提交及拟提交办理私募基金管理人登记业务的市场主体了解和掌握新规要求,笔者就《办法》及配套指引中关于私募基金管理人登记的重大变化及重要规定梳理如下:

一、基本经营要求

二、出资人、实际控制人

(一)资质要求

(二)经验要求

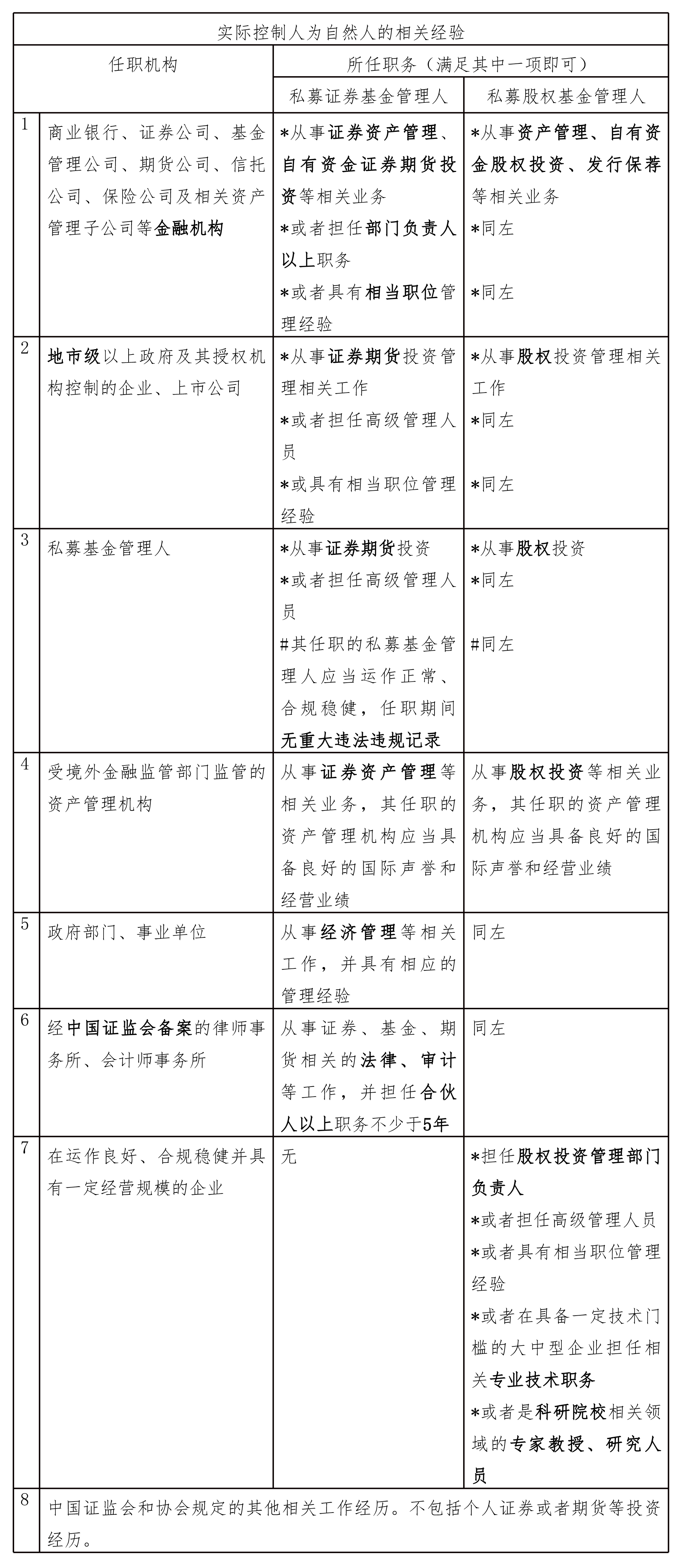
控股股东、实际控制人、普通合伙人应当具有5年以上经营、管理或者从事资产管理、投资、相关产业等相关经验。

三、法定代表人、高级管理人员、执行事务合伙人或其委派代表

(一)经验要求

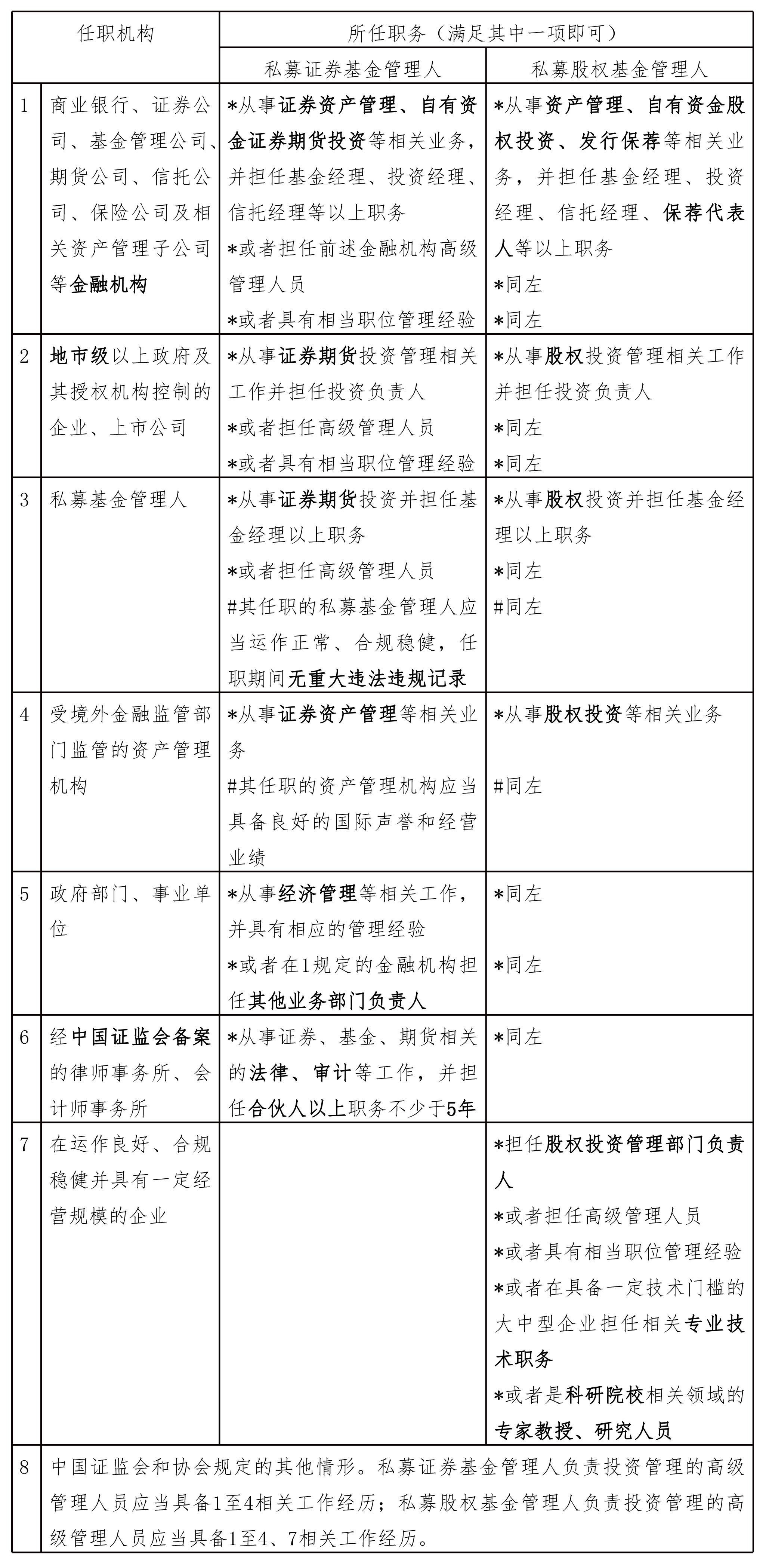
1.法定代表人、执行事务合伙人或其委派代表、经营管理主要负责人以及负责投资管理的高级管理人员应当具有5年以上相关工作经验:

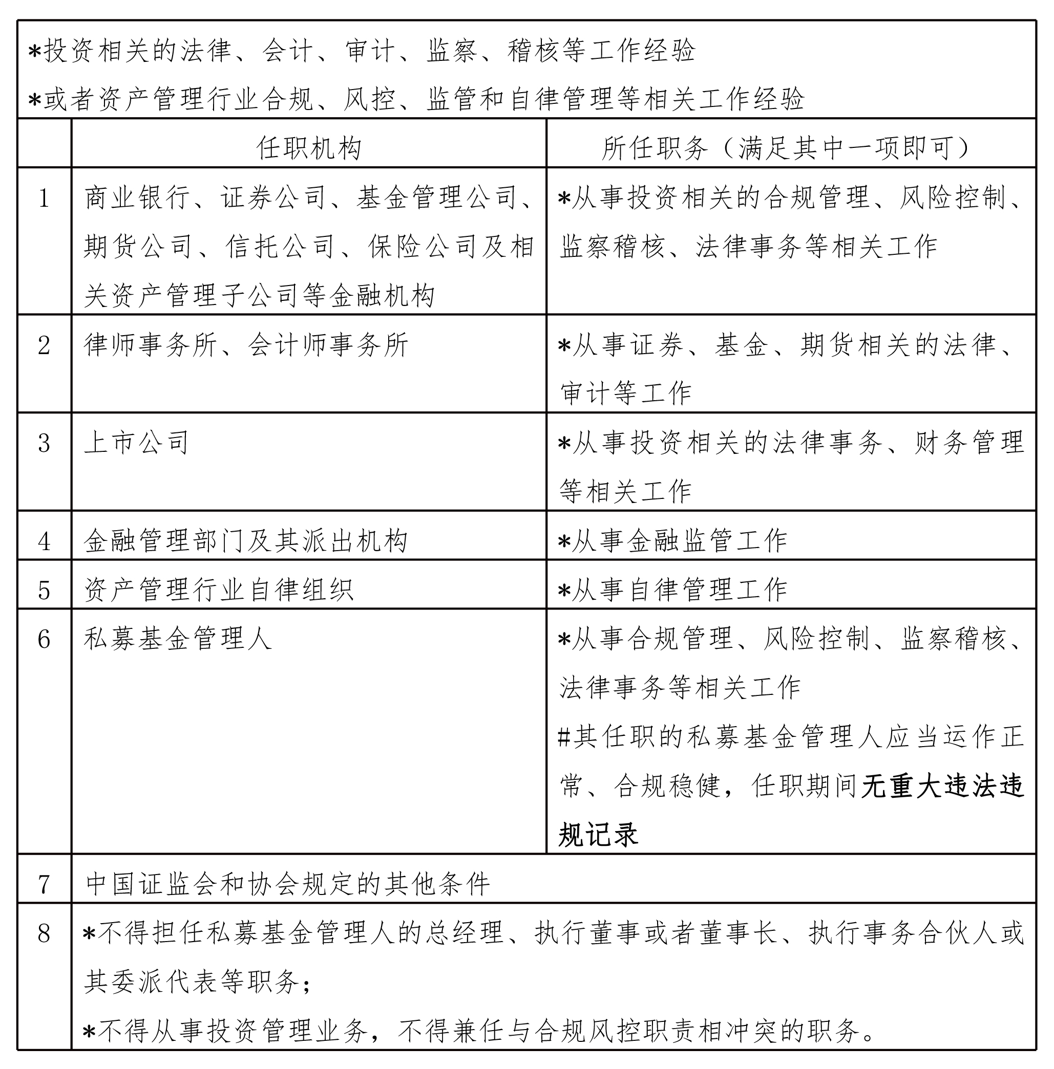
2.合规风控负责人应当具有3年以上相关工作经验:

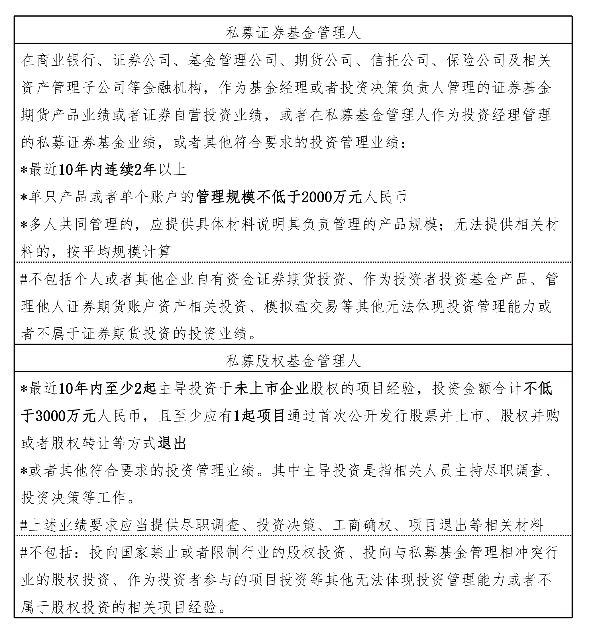
(二)投资业绩

负责投资管理的高级管理人员还应当具有符合要求的投资管理业绩。

(三)稳定性要求

综合上文的梳理可见,新规之下办理私募基金管理人登记业务延续了“扶优限劣”的原则,进一步提升了规则的科学性、透明度和有效性,在实缴资本、人员要求、内控制度等方面提高了监管要求。对于新规发布后的审核反馈情况,笔者将持续关注基金业协会等部门的监管动态。


作者简介

张璇璇  专职律师

执业证号:14401202311570612

专注领域:金融证券、股权投资、私募基金、企业合规

法学、管理学(会计)双学士学位,法律硕士学位。曾任职于大型国有企业法务部、国有银行结算运营部,具有丰富的金融领域服务及企业运营合规管理工作经验,曾参与过多个股权投融资并购项目、私募管理人登记备案、重大事项变更项目。


*声明:本站对所有原创、转载、分享的内容、陈述、观点判断均保持中立,推送文章仅供读者参考。本站发布的文章、图片等版权归作者享有,如需转载原创文章,或因部分转载作品、图片的作者来源标记有误或涉及侵权,请通过留言方式联系本站运营者。谢谢!

返回列表页
上一篇:浅议网络游戏侵权纠纷案件的侵权裁判规则及诉讼维权路径选择 下一篇:第三人原因造成租赁房屋损坏,承租人如何维权?