企业中长期外债管理制度的新旧对比及规定解读

发布时间:2023-02-03        来源于:广信君达律师事务所

2023年1月5日,国家发展和改革委员会(以下简称“国家发改委”)颁布了《企业中长期外债审核登记管理办法》(以下简称《管理办法》)。该《管理办法》将自2023年2月10日起实施。原先对企业中长期外债管理制度进行规定的《关于推进企业发行外债备案登记制管理改革的通知》(发改外资〔2015〕2044号,以下简称“2044号文件”)于2015年9月发布实施,迄今已适用七年有余,将随着《管理办法》的实施而被废止。本文通过对比关于外债管理制度的新旧规范,对《管理办法》实施后的企业中长期外债管理制度作简要解读。

一、总体对比

近年来,随着中资企业境外融资的快速发展和内外环境的变化,现有政策规定已不完全适应新形势新要求。国家发改委为深入贯彻党的二十大精神、细化落实《国务院办公厅关于全面实行行政许可事项清单管理的通知》(国办发〔2022〕2号)相关要求、进一步优化和规范外债管理、支持企业境外融资健康有序开展,国家发改委以部门规章的形式,就企业中长期外债审批这一行政许可事项制定了《企业中长期外债审核登记管理办法》[1]。该行政许可事项的设立依据为《外汇管理条例》第十八条第一款[2]、《外债管理暂行办法》第十五条[3]。根据前述条文,境内中资企业等机构举借中长期国际商业贷款,须经国家发改委批准。

在《管理办法》实施前,有关企业中长期外债审批的文件为2044号文件,该文件性质为“其他规范性文件”,内容仅有十四条,主要在宏观层面上为推进企业借用中长期外债管理由审批制改为备案登记制指明总体方向;部分条文对于企业申报外债、备案登记并没有很强的实践指导作用。2044号文件实施后,国家发改委通过出台办事指引、常见问题解答[4]等对相关规定进行细化。

尽管《管理办法》将2044号文件规定的“备案登记制”修改为“审核登记制”,但外债管理制度不会因为形式的调整而产生实质变化。虽然2044号文件称企业借用外债采取备案登记制,但是此“备案登记”并非彼“备案登记”。在备案登记制实施过程中,企业能否取得登记证明,需要发改委对申请材料进行事前的实质性审查,本质上是“行政许可”而非“行政确认”。因此,出台《管理办法》并不是对外债管理制度作总体调整,而是对此前规定进行梳理和完善,通过规范化的立法加强对企业中长期外债的管理。《管理办法》在吸纳了2044号文件部分规定和国家发改委的相关指引、部分常见问题解答的基础上对管理范围和流程进行了梳理和完善,同时创新和丰富了事中事后监管以及外债风险管理。

二、管理范围

2044号文件只有直接借用外债的规定。国家发改委根据实践需要,通过常见问题解答的方式将红筹架构的企业借用外债、某些内保外贷交易纳入发改委外债管理的范畴之内。《管理办法》在2044号文件及常见问题解答的基础上,将借用外债的情形划分为直接和间接两种,通过定义的方式进行规范。

关于直接借用外债,《管理办法》基本沿用了2044号文的定义,新增了对“控制”的解释,并在“债务工具”的列举中增加了“融资租赁”、删除了“优先股”。令人可惜的是,《管理办法》没有对“境外”进行解释,常见问题解答中曾多次出现的相关问题[5]与相应的回复在新规实施后是否有效,仍需进一步阐明。

关于间接借用外债,《管理办法》舍弃列举,转而采取下定义的方式。这种方式的优点在于扩大了间接借用外债的范围,使其更能适应多变的市场环境;缺点则在于对定义的解释不明确,在适用过程中容易出现问题,也需要有关部门进一步阐明。

三、借用外债的限制

企业借用中长期外债存在程序和实体上的限制。程序上的限制是指企业应当在借用外债前取得《企业借用外债审核登记证明》,完成审核登记手续;实体上的限制是指企业借用外债应当符合的基本条件,及企业所借外债的用途。

(一)程序上的限制

企业应当在借用外债前取得《企业借用外债审核登记证明》,完成审核登记手续。该《审核登记证明》也是企业办理外汇登记、账户开立、资金收付和汇兑、资金使用等相关手续的凭证。根据《管理办法》规定,未经审核登记的,企业不得借用外债,相关部门不予办理有关手续,金融机构不予办理有关业务。办理审核登记的具体流程在本文第四部分进行阐述。

(二)实体上的限制

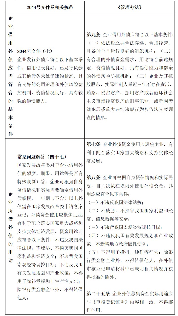
对于企业借用外债应当符合的基本条件,《管理办法》作出以下调整:其一,删除了“已发行债券或其他债务未处于违约状态”,将“具有较强的偿债能力”调整为“具有偿债能力”;其二,强调企业借用外债应当“有合理的外债资金需求”;其三,新增了对企业及其控股股东、实际控制人不存在某些刑事犯罪或者因涉嫌犯罪或重大违法违规行为被依法立案调查的情形。

对于企业借用外债应当符合的基本条件,《管理办法》作出以下调整:其一,对国家安全进行进一步的列举;其二,新增“不新增地方政府隐性债务”这一用途限制;其三,删除“不得用于弥补亏损和非生产性支出”这一用途限制;其四,对于外债用于转借他人,新增了“在外债审核登记申请材料中已载明相关情况并获得批准的除外”这一例外条件。

四、审核登记流程

(一)审核登记申请

在申请主体方面,《管理办法》不再区分中央与地方,任何借用外债的企业都应有境内控股企业总部提出申请。在受理时限上,《管理办法》对2044号文件进行细微调整,将原来“收到备案登记申请后5个工作日”调整为“收到申报材料之日起5个工作日”。在审核时限上,《管理办法》给予审核登记机关更宽松的时间,从原先的“自受理之日起7个工作日内”延长到“受理之日起3个月内”,且该审核时限不包括申请材料补齐补正。审核时限的延长,意味着有借用外债需求的企业应该合理安排融资计划,以免因时限导致计划落空。

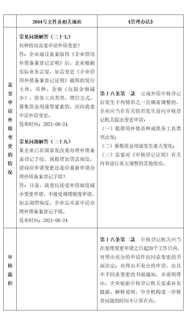
(二)变更申请

2044号文件没有对变更申请相关实体或程序要求进行规定,相应的要求散落在各常见问答中。《管理办法》在吸纳相关问答的同时,补足了审核登记机关的审核流程,即“审核登记机关应当在受理变更申请之日起20个工作日内,对理由充分的申请作出同意变更的书面决定;对理由不充分的申请,出具不予同意变更的书面通知,并说明理由”。

(三)撤回申请

《管理办法》第十九条规定,企业在申请审核登记过程中,因融资计划或方案调整等原因,需要撤回审核登记申请的,应及时向审核登记机关提交撤回申请。而2044号文件没有此类规定,但在实操中可自拟文件提交给国家发改委,文件内容包括企业名称、撤回事项、撤回原因等要素。

五、外债风险管理及事中事后监管

较于2044号文件,《管理办法》关于外债风险管理及事中事后监管的部分规定,新增了企业借用外债后每半年一次的报送义务,报送内容为外债资金使用情况、本息兑付情况和计划安排、主要经营指标等;新增了企业和中介机构配合境外部门调查的事前报告义务。

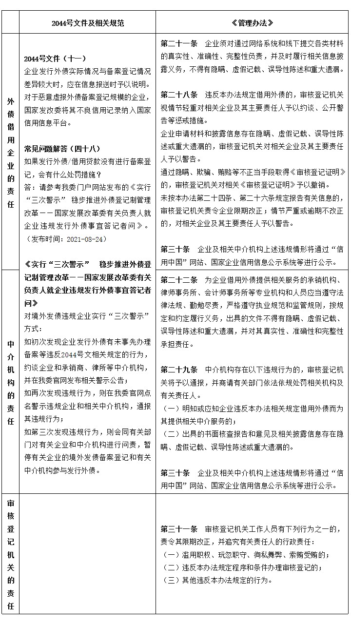
六、违规责任

外债管理涉及三方主体,分别为外债借用企业、为企业借用外债提供相关服务的中介机构(如承销机构、律师事务所、会计师事务所等)以及审核登记机关。外债管理的三方主体在外债管理过程中均需承担一定的义务,2044号文件仅对外债借用企业不履行义务构成的违规责任进行了规定,且相关规定并不详尽。为了完善监管体系,国家发改委通过答记者问、常见问题解答等方式,对企业和中介机构的违规行为设立了“三次警示”的处罚制度。该制度根据违规行为的次数对企业和中介机构采取约谈、通报、暂停境外发债备案登记或参与发行外债等不同程度的惩罚措施。

就违规责任而言,《管理办法》较于2044号文件及国家发改委其他文件存在以下几点区别:

1.从条文数量来看,对违规责任单设一章,较于2044号文件更为详尽;

2.从涵盖主体来看,涵盖外债借用企业、中介机构及审核登记机关三方主体,新增了审核登记机关的违规责任,体现了权责统一原则;

3.从处罚制度来看,《管理办法》舍弃了此前的“三次警示”处罚制度,“三次警示”处罚制度从字面上看适用于任何违反2044号文相关规定的行为,《管理办法》的规定更为明确地指出何种违规行为适用何种违规责任,相比之下更能体现比例原则;

4.从处罚力度来看,《管理办法》并没有吸纳“三次警示”处罚制度中最严厉的处罚措施(即暂停有关企业的境外发债备案登记和有关中介机构参与发行外债)。

结语

党的二十大报告在充分肯定党和国家事业取得举世瞩目成就的同时,还指出目前存在一些不足,防范金融风险还须解决许多重大问题。加强和完善现代金融监管既是加快构建新发展格局、着力推动高质量发展的必然要求,也是推进国家安全体系和能力现代化、坚决维护国家安全和社会稳定的重要举措。[6]《企业中长期外债审核登记管理办法》贯彻落实党的二十大精神,助推经济高质量发展、维护国家金融安全的作用值得肯定。但需要正视的是,该《管理办法》仍存在些不明确的地方,需要国家发改委进一步阐释或各界的进一步探讨,包括但不限于新旧规范的衔接[7]、部分概念的阐明问题。



注释:

[1]《国家发展改革委有关负责同志就<企业中长期外债审核登记管理办法>答记者问》, https://www.ndrc.gov.cn/xxgk/jd/jd/202301/t20230110_1346299.html,最后访问时间为2023年1月18日。

[2]《外汇管理条例》(行政法规,国务院令第五百三十二号,2008年8月5日发布并实施)第十八条第一款:国家对外债实行规模管理。借用外债应当按照国家有关规定办理,并到外汇管理机关办理外债登记。

[3]《外债管理暂行办法》(部门规章,国家发展计划委员会、财政部、国家外汇管理局令第28号,2003年1月8日发布,2003年3月1日实施,2022年9月1日部分修改)第十五条:境内中资企业等机构举借中长期国际商业贷款,须经国家发展计划委员会(已变更为国家发展和改革委员会)批准。

[4]《企业发行外债备案登记办事指南》,https://services.ndrc.gov.cn/ecdomain/portal/portlets/bjweb/newpage/guide/guidService.jsp?idseq=420213852556456b80bae74e519d4673&code=&state=123,最后访问时间为2023年1月18日。

[5]常见问题解答(三十五):某企业通过自贸区FTN账户借用超过1年以上的外债,是否需要办理企业外债备案登记?答:需要。发布时间:2021-08-24;常见问题解答(三十六):境内企业从境内银行的离岸金融中心借入的超过1年期的商业贷款/发放的1年期以上借款业务,是否需要办理备案登记?答:需要。发布时间:2021-08-24。

[6]《习近平:高举中国特色社会主义伟大旗帜 为全面建设社会主义现代化国家而团结奋斗——在中国共产党第二十次全国代表大会上的报告》,http://www.gov.cn/xinwen/2022-10/25/content_5721685.htm,最后访问时间为2023年1月18日。

[7]《管理办法》的最后一条规定2044号同时废止,但其他相关的文件(如《国家发展改革委办公厅关于对房地产企业发行外债申请备案登记有关要求的通知》、《国家发展改革委办公厅关于对地方国有企业发行外债申请备案登记有关要求的通知》、《国家发展和改革委员会关于做好对外转让债权外债管理改革有关工作的通知》)的存废问题未有表明。国家发改委在2044号文件实施过程中作出的部分常见问题解答未被《管理办法》纳入,该部分解答能否继续沿用也需要有关部门进行表明。


作者简介

陈希 合伙人

执业证号:14401201211034123

专注领域:跨境投融资、企业法律顾问、民商事诉讼

英国阿伯丁大学国际商法硕士,任广东省律协跨境金融与资本市场法律专业委员会秘书长、广州市律协粤港澳大湾区及自贸区法律专业委员会委员,入选广东省涉外律师新锐人才库和广州市第一批涉外律师领军人才,曾任或现任多家政府部门及企业的常年法律顾问及专项法律顾问,同时为境内外金融机构提供各类法律服务,业务范围涵盖诉讼、跨境金融、不良资产处置等。

霍启奕 实习人员

专注领域:民商事争议解决、企业法律顾问

毕业于广东外语外贸大学法学院,实习期间协助律师为多家企业提供法律顾问服务,参与办理多起民商事诉讼案件(包括劳动纠纷、合同纠纷、清算责任纠纷等)。


*声明:本站对所有原创、转载、分享的内容、陈述、观点判断均保持中立,推送文章仅供读者参考。本站发布的文章、图片等版权归作者享有,如需转载原创文章,或因部分转载作品、图片的作者来源标记有误或涉及侵权,请通过留言方式联系本站运营者。谢谢!

返回列表页
上一篇:办理涉案企业合规第三方监督评估案件的经验与思考 下一篇:承租人提前退租法律后果及应对策略